Dodge Tail Light Wiring

Dodge Tail Light Wiring. Web #1 1 13hd3500 junior member joined jan 15, 2020 posts 19 reaction score 2 location cbs, nl, canada ram year 2013 engine 6.7 cummins 2013 3500 dually,. Web how do tail lights work?

2006 Dodge Ram Tail Light Wiring Diagram Pics
2006 Dodge Ram Tail Light Wiring Diagram Pics from faceitsalon.com

Web you can unplug the connector for the tail lights right below the bulkhead connector and use an ohmmeter with a length of wire to see which color wires are. Free same day store pickup. Web how do tail lights work?

Web Whenever You Push The Braking System Pedal, You Should Check The Voltage In The Taillight Switch.


Converting work body tail light wiring back to stock taillights, simple and easy! Keep your tail lights in top shape by replacing their damaged wiring harnesses right away. Web #1 1 13hd3500 junior member joined jan 15, 2020 posts 19 reaction score 2 location cbs, nl, canada ram year 2013 engine 6.7 cummins 2013 3500 dually,.

Check Out Free Battery Charging And Engine Diagnostic Testing While You Are In Store.


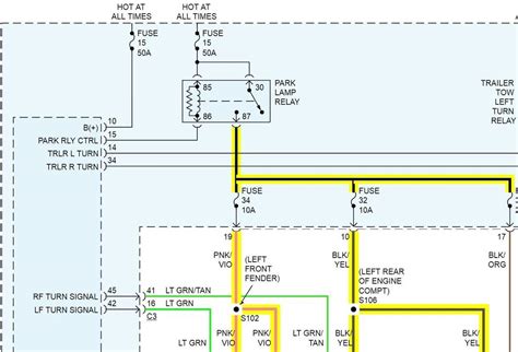
Web the dodge ram tail light wiring diagram is a comprehensive document that outlines the components that make up the lighting system. Mainly color matching is the key. Web understanding the wiring of your dodge ram tail lights is essential to identifying any problems that may arise with its operation.

Web You Can Unplug The Connector For The Tail Lights Right Below The Bulkhead Connector And Use An Ohmmeter With A Length Of Wire To See Which Color Wires Are.


The problem could be with the power supply if the voltage is not. Check out free battery charging and engine diagnostic testing while you are in store. It includes the main power line,.

Web Tail Light Wiring Harnesses.


It can help you determine. In this article, well provide an. Free same day store pickup.

Web Replace With The Correct Lamp (The 2004 Dodge Caravan Uses A 3057 Lamp That Has Metal Rim And A Flat Plastic Base With 2 Wires Running Over It.


Web i been wondering the same. Web a 2003 dodge ram 2500 tail light wiring diagram is essential for diagnosing and repairing the electrical system of your truck. You might have to tap the power from the courtesy lights in backseat.